文章来源:OpenFPGA
在FPGA做图像处理时,选择一款便宜、好用的摄像头很难,主要是这个圈子太小了,配件没办法通过销量将成本均摊下来,今天就介绍一个将树莓派摄像头与 Zynq FPGA “联姻” 的创意项目。
为什么要 “破解” 树莓派摄像头?
树莓派摄像头(如 RPi Camera V2)以其高性价比、小巧体积和 1080p 高清画质著称,是创客们的常用配件。但它默认适配树莓派平台,要让它为 Zynq FPGA 服务,需要解决两个核心问题:
硬件接口适配:树莓派摄像头采用 MIPI - CSI - 2 接口,而 Zynq FPGA 的 GPIO 接口无法直接兼容。
数据协议转换:MIPI 信号需要被转换为 Zynq 可处理的格式(如并行数据),才能接入 FPGA 逻辑单元进行图像处理。
硬件接口
https://digilent.com/reference/_media/reference/programmable-logic/zybo-z7/zybo_z7_sch-public.pdf
查看原理图,引出来MIPI接口:

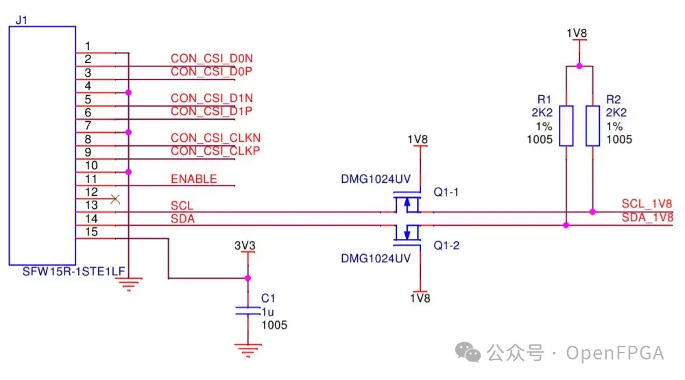
我们可以看到连接器将为所连接的相机提供 3.3V 电压,并且 I2C 也在 3.3V 电压下工作。
接下来,我们来看看摄像头模块。从RPi v2.1 摄像头模块的原理图(https://datasheets.raspberrypi.org/camera/camera-v2-schematics.pdf )来看,我们可以验证引脚配置和电压确实匹配。

可能会注意到上拉电压为 1.8V 而不是 3.3V,但这没问题,因为 Q1 组件负责电压电平转换。它需要相同的 3.3V 电源输入。验证了 ENABLE 信号可以与 Zybo-Z7 的 3.3V 信号配合使用。所有 MIPI 信号和地线的位置都与预期一致。
FPGA 逻辑设计
MIPI 信号解析:在 Zynq 的 PL(可编程逻辑)部分编写 Verilog 代码,实现 MIPI - CSI - 2 协议的解析。核心是同步时钟信号与数据信号,提取有效像素数据。
数据格式转换:将串行的 MIPI 数据转换为并行格式(如 8 位或 16 位并行总线),便于后续图像处理(如边缘检测、灰度化等)。
帧缓存设计:使用 FPGA 内部的 BRAM(块 RAM)或外接 DDR 存储器缓存一帧图像数据,供 PS(处理器系统)调用。
工程验证与应用
通过下列链接下载工程,绑定管教后就可以验证:
https://www.hackster.io/adam-taylor/building-a-camera-imager-test-platform-9d9a5d


项目价值与拓展
这个项目的精妙之处在于 “以小博大”:
成本优势:相比专用的 FPGA 摄像头模块(动辄数百元),树莓派摄像头仅需几十元,大幅降低了开发门槛。
学习价值:涵盖了 MIPI 协议解析、电平转换、FPGA 与处理器协同设计等知识点,是嵌入式初学者的绝佳实践案例。
项目代码
https://github.com/SaadTiwana/EmbeddedDiaries/tree/main
https://www.hackster.io/SaadTiwana/embedded-diaries-hacking-rpi-camera-…









