跳转到主要内容
cathy 提交于

对于高电压输入 / 输出应用,无电感型开关电容器转换器 (充电泵)相比基于电感器的传统降压或升压拓扑可显著地改善效率和缩减解决方案尺寸。通过采用充电泵取代电感器,一个“跨接电容器”可用于存储能量和把能量从输入传递至输出。电容器的能量密度远高于电感器,因而采用充电泵可使功率密度提高 10 倍。

但是,由于在启动、保护、栅极驱动和稳压方面面临挑战,所以充电泵传统上一直局限于低功率应用。

LTC7820 克服了上述问题,可实现高功率密度、高效率 (达 99%) 的解决方案。这款固定比例、高电压、高功率开关电容器控制器内置 4 个 N 沟道 MOSFET 栅极驱动器,用于驱动外部功率 MOSFET,以产生一个分压器、倍压器或负输出转换器:具体地说就是从高达 72V 输入实现 2 : 1 的降压比、从高达 36V 输入实现 1 : 2 的升压比、或从高至 36V 输入实现一个1 : 1 的负输出转换。每个功率 MOSFET 在一个恒定的预设置开关频率以 50% 的占空比执行开关操作。

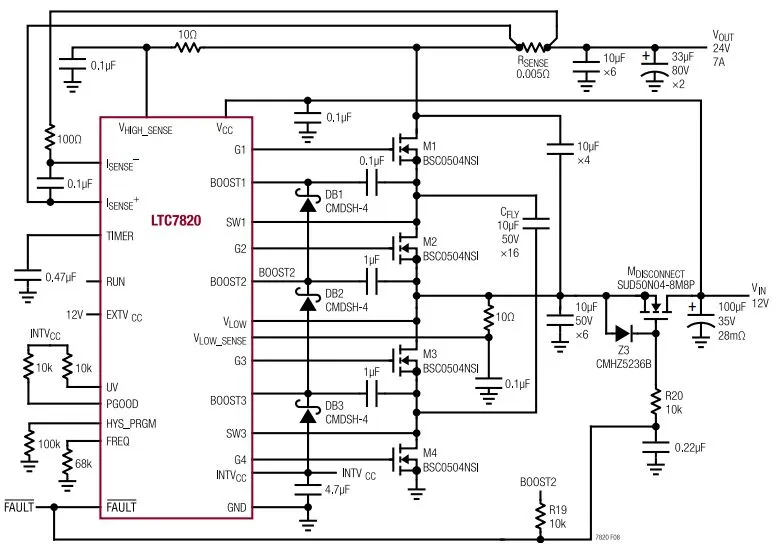
图 1 示出了一款采用 LTC7820 的 170W 输出电压倍增器电路。输入电压为 12V,输出在高达 7A 负载电流条件下为 24V,开关频率为 500kHz。16 个 10μF陶瓷电容器 (X7R 型,1210 尺寸) 起一个跨接电容器的作用,以传送输出功率。

<center><img src="http://mouser.eetrend.com/files/2018-02/wen_zhang_/100010258-35424-l1.j…; alt=“图 1:一款采用 LTC7820 的高效率、高功率密度 12V VIN 至 24V/7A 倍压器” width="600"></center><center><i>图 1:一款采用 LTC7820 的高效率、高功率密度 12V VIN 至 24V/7A 倍压器</i></center>

如图 2 所示,该解决方案的大致尺寸为 23mm x 16.5mm x 5mm,而功率密度高达 1500W/in3。

<center><img src="http://mouser.eetrend.com/files/2018-02/wen_zhang_/100010258-35425-l2.p…; alt=“图 2:估计的解决方案尺寸” width="600"></center><center><i>图 2:估计的解决方案尺寸</i></center>

<strong>高效率</strong>

由于在该电路中未使用电感器,因此对所有 4 个MOSFET 均执行软开关,从而极大地降低了因开关切换引起的损耗。此外,在开关电容器倍压器中可以使用低额定电压 MOSFET,这显著地降低了传导损耗。如图 3 所示,该转换器能实现 98.8% 的峰值效率,而满负载效率则为 98%。

<center><img src="http://mouser.eetrend.com/files/2018-02/wen_zhang_/100010258-35426-l3.j…; alt=“图 3:12V VIN 至 24V/7A 倍压器在 500kHz fSW 时的效率和负载调整率” width="600"></center><center><i>图 3:12V VIN 至 24V/7A 倍压器在 500kHz fSW 时的效率和负载调整率</i></center>

在 4 个开关之间实现功耗平衡,传播热耗散,并使智能布局中减少发热的工作得以简化。图 4 中的温度记录仪显示,在 23°C 的环境温度和自由空气流动的情况下,热点的温升仅为 35°C。

<center><img src="http://mouser.eetrend.com/files/2018-02/wen_zhang_/100010258-35427-l4.j…; alt=“图 4:在 12V VIN、24V VOUT、7A 负载、TA = 23°C、自由空气条件下进行的热测试” width="600"></center><center><i>图 4:在 12V VIN、24V VOUT、7A 负载、TA = 23°C、自由空气条件下进行的热测试</i></center>

<strong>严紧的负载调节</strong>

尽管基于 LTC7820 的倍压器是开环转换器,但是LTC7820 的高效率保持了严紧的负载调节。如图 3所示,在满负载时的输出电压仅下降 0.43V (1.8%)。

<strong>启动</strong>

在倍压器应用中,如果输入电压从零缓慢地斜坡上升,则 LTC7820 能够在不经受电容器浪涌充电电流的情况下启动。只要输入电压以缓慢的速度斜坡上升(持续时间为几 ms),则输出电压能跟踪输入电压,而且电容器之间的电压差保持很小,因此没有大的浪涌电流。

输入的转换速率控制可通过在输入端上采用一个断接FET 或使用热插拔控制器来实现,如 LTC7820 产品手册中的典型应用部分所示。在图 1 中,输入端上采用了一个断接 FET。与分压器解决方案不同,倍压器每次都必须从零输入电压启动,但是它能在具有重负载时直接启动。图 5 示出了在 7A 负载条件下的启动波形。

<center><img src="http://mouser.eetrend.com/files/2018-02/wen_zhang_/100010258-35428-l5.j…; alt=“图5:7A 负载条件下的启动波形” width="600"></center><center><i>图5:7A 负载条件下的启动波形</i></center>

<strong>结论</strong>

LTC7820 是一款固定比例高电压高功率开关电容器控制器,具有内置栅极驱动器以驱动外部 MOSFET,可实现非常高的效率 (达 99%) 和高功率密度。坚固的保护功能使得 LTC7820 开关电容器控制器能适合高电压、高功率应用,例如:总线转换器、高功率分布式电源系统、通信系统和工业应用。

本文转载自:<a href="http://mp.weixin.qq.com/s/PRT_pm8TOoOqSOWG2F_SQw">亚德诺半导体</a&gt;
转载地址:http://mp.weixin.qq.com/s/PRT_pm8TOoOqSOWG2F_SQw
声明:本文为转载文章,转载此文目的在于传递更多信息,版权归原作者所有,如涉及侵权,请联系小编邮箱:cathy@eetrend.com 进行处理。