电路功能与优势
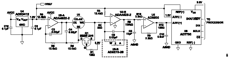
图1所示电路是使用电化学传感器的单电源、低噪声、便携式气体探测器。本示例中使用Alphasense CO-AX一氧化碳传感器。
对于检测或测量多种有毒气体浓度的仪器,电化学传感器能够提供多项优势。大多数传感器都是针对特定气体而设计,可用分辨率小于气体浓度的百万分之一(ppm),图1中的电路采用ADA4528-2,它是一款双通道自稳零型放大器,室温下的最大失调电压为2.5 µV,具有出色的5.6 µV/√Hz电压噪声密度性能。此外,AD5270-20采用可编程变阻器而非固定跨阻电阻,允许针对不同的气体传感器系统进行快速原型制作,无需更改物料清单。
ADR3412精密、低噪声、微功耗基准电压源能以0.1%精度和8 ppm/°C漂移给传感器建立一个1.2 V共模、虚地参考电压。
对于必须测量气体浓度ppm比例的应用,使用ADA4528-2和ADR3412使得电路性能适合与16位ADC接口,例如AD7790。

图1.低噪声气体探测器电路(原理示意图:未显示所有连接和去耦)
电路描述
图2显示电化学传感器测量电路的原理示意图。电化学传感器的工作原理是允许气体通过薄膜扩散到传感器内,并与工作电极(WE)相互作用。传感器参考电极(RE)向放大器U2-A提供反馈,以便通过改变反电极(CE)上的电压保持WE引脚的恒定电位。WE引脚上的电流方向取决于传感器内发生的反应是氧化还是还原。一氧化碳传感器发生的是氧化;因此,电流会流入工作电极,这要求反电极相对于工作电极处于负电压(通常为300 mV至400 mV)。驱动CE引脚的运算放大器相对于VREF应具有±1 V的输出电压范围,以便为不同类型的传感器(Alphasense应用笔记AAN-105-03,设计恒电位电路,Alphasense公司)提供充足裕量。

图2.简化电化学传感器电路
流入WE引脚的电流小于100 nA每ppm气体浓度;因此,将此电流转换为输出电压需要具有极低输入偏置电流的跨阻放大器。ADA4528-2运算放大器在室温下具有最大输入偏置电流为220 pA的CMOS输入,因此很适合这种应用。ADR3412为电路建立虚地参考电压,因此支持单电源供电,同时静态电流极低(最大值为100 µA)。
放大器U2-A从CE引脚吸取足够的电流,以便在传感器的WE和RE引脚间保持0 V电位。RE引脚连接到放大器U2-A的反相输入,因此其中无电流流动。这意味着从WE引脚来的电流,随气体浓度呈现线性变化。跨阻放大器U2-B将传感器电流转换为与气体浓度成正比的电压。
此电路选择的传感器是Alphasense CO-AX一氧化碳传感器。表1显示与此常见类型的一氧化碳传感器相关的典型规格。
警告:一氧化碳是有毒气体,一旦浓度高于250 ppm便有危险;因此,测试本电路时应格外小心。
表1.典型一氧化碳传感器规格
参数 | 值 |
灵敏度 | 55 nA/ppm至100 nA/ppm (典型值65 nA/ppm) |
响应时间(t90,0 ppm至400 ppm CO) | <30秒 |
范围(ppm CO,保证性能) | 0 ppm至2,000 ppm |
超量程限制(不保证规格) | 4,000 ppm |
跨阻放大器的输出电压为:

其中:IWE为流入WE引脚的电流。
RF为跨阻反馈电阻(图1中显示为AD5270-20 U3-B变阻器)。
CO-AX传感器的最大响应是100 nA/ppm,其最大输入范围为2000 ppm的一氧化碳。根据这些数值可知,最大输出电流为200 μA,最大输出电压由跨阻电阻决定,如公式2所示。

将1.2 V电压施加到AD7790的VREF可让跨阻放大器U2-B的输出端具有±1.2 V可用电压。跨阻反馈电阻选择6.0 kΩ电阻可提供2.4 V的最大输出电压。
公式3显示使用65 nA/ppm的传感器典型响应时,电路输出电压与一氧化碳的ppm所呈现的函数关系。

数字电位器AD5270-20标称电阻值为20 kΩ。由于有1024个电阻档位,因此电阻阶跃为19.5 Ω。AD5270-20的电阻温漂为5 ppm/°C,优于大多数分立电阻;其电源电流为1 µA,对系统总功耗的影响极小。
电阻R4将噪声增益保持在合理水平。选择此电阻的值需权衡两个因素决定:噪声增益的幅度和暴露于高浓度气体时传感器的建立时间误差。对于公式4中的示例而言,R4 = 33 Ω,由此可计算噪声增益等于183。

跨阻放大器的输入噪声通过噪声增益在输出端放大。对于本电路,只需关注低频噪声,因为传感器工作频率极低。ADA4528-2的0.1 Hz至10 Hz输入电压噪声为97 nV p-p;因此,输出端噪声为18 μV pp,如公式5所示。

由于这是极低频1/f噪声,所以很难滤除。然而,传感器响应也极低;因此可以使用截止频率为0.16 Hz的极低频率低通滤波器(R5和C6)。即使是这样的低频滤波器,与30秒的传感器响应时间相比,它对传感器响应时间的影响也可忽略。
系统无噪声分辨率由峰峰值输出噪声确定。ADA4528-2的最大输出电压为2.4 V,因此无噪声数为:

无噪声分辨率等于:

为了利用全部ADC范围(±1.2 V),选择微功耗、轨到轨输入/输出放大器AD8500来驱动AD7790。如果不需要用到整个范围,那么可以移除AD8500,代之以AD7790内部缓冲器。
电化学传感器的一个重要特性是极长的时间常数。首次上电时,输出建立最终值可能需要几分钟。当暴露于目标气体中,浓度阶跃为量程的一半时,传感器输出达到最终值的90%所需的时间可在25秒至40秒之间。如果RE与WE引脚间的电压产生剧烈幅度变化,传感器输出电流建立最终值可能需要几分钟。这个较长的时间常数也同样适用于传感器周期供电的情况。为避免启动时间过长,当电源电压降至JFET的栅极-源极阈值电压(约2.0 V)以下时,P沟道JFET Q1将RE引脚与WE引脚短接。
关于ADI公司
Analog Devices, Inc. (NASDAQ: ADI)是全球领先的半导体公司,致力于在现实世界与数字世界之间架起桥梁,以实现智能边缘领域的突破性创新。ADI提供结合模拟、数字和软件技术的解决方案,推动数字化工厂、汽车和数字医疗等领域的持续发展,应对气候变化挑战,并建立人与世界万物的可靠互联。ADI公司2024财年收入超过90亿美元,全球员工约2.4万人。ADI助力创新者不断超越一切可能。更多信息,请访问www.analog.com/cn。