圣邦微电子推出 SGM8191,一款带参考电压和比较器的电流检测放大器。该器件具有快速响应的特性,可应用于工业设备、电流分流测量、电池管理系统和电机控制等场景。
SGM8191 是一款集高压、高精度于一体的高端电流检测放大器,其内部集成电压基准和比较器,能够为电流检测提供精准且可靠的解决方案。
SGM8191 内置放大器具有如下显著特征:
在 +25℃ 时的输入失调电压低至 ±20µV(典型值),极大程度上保证了测量的精确性;
增益误差仅为 -0.05%(典型值),确保在各种应用中都能保持高度的准确性;
250ns 的快速阶跃响应,能够迅速应对电流的瞬时变化,及时反馈精确的测量结果;
通过外部电阻,用户可以灵活地设定放大器的增益,以满足不同电流动态范围下的电流精确测量;
2MHz 的带宽能够快速检测电机控制等重要应用中的误差,例如电流检测和保护,确保在高速运行的系统中也能保持稳定的性能表现。
SGM8191 内部集成的比较器具备如下功能和特征:
0.5µs 的快速响应时间,加上低阈值误差。使其能够及时、准确地检测到过流状态,并迅速做出响应,为整个系统提供可靠的保护;
透传或锁存功能,用户通过锁存控制引脚,可以灵活地控制比较器输出为透传或锁存状态,从而更可靠地进行系统过流告警的状态判断;
上电复位,确保了设备在启动时能够处于一个稳定且可靠的状态;
过流阈值电压可通过外部电阻进行设置,且输入端和输出端相互独立,且输出端为开漏设计方便上拉不同的电平。
SGM8191 的芯片供电 Vs 支持 2.7 到 60V 供电电压范围,Vs 可以直接接在待检测的电源轨进行供电,从而简化系统供电。器件的典型总传播延迟仅为 1µs,这使得该器件能够快速响应过流情况,及时采取措施以保护电路或负载免受损害。因此,SGM8191 非常适合用于高速应用,其比较器的高精度阈值和锁存功能,为高速电流检测提供了可靠保障,能够满足各种对速度和精度有高要求的应用场景。
SGM8191 提供符合环保理念的 TDFN-2×3-8CL 和 MSOP-8 绿色封装,其工作温度范围为 -40℃ 至 +125℃。此外,SGM8191 的供电电流仅为 65µA(典型值),这一低功耗特性有助于显著降低整个系统的能耗。

图 1 SGM8191 典型应用电路

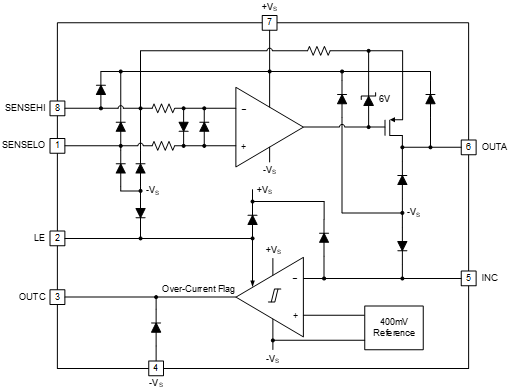
图 2 SGM8191 功能框图
关于圣邦微电子
圣邦微电子(北京)股份有限公司(股票代码 300661)作为高性能、高品质综合性模拟和模数混合信号集成电路供应商,产品覆盖信号链和电源管理两大领域,目前拥有 36 大类 6600 余款可销售型号,为工业与能源、汽车、网络与计算和消费电子等领域提供各类模拟及混合信号调理和电源管理创新解决方案。
来源:圣邦微电子