文章概述
本文介绍了一种利用USB转TTL串口实现一键自动下载MCU程序的调试器设计方案,重点阐述了通过ISP(In-System Programming)在系统可编程技术,实现电路板空白器件的在线编程。文章以STM32F103单片机为例,设计了一键下载电路,介绍了该电路的各个组成部分及一键自动下载电路的具体实现方式,并通过实验验证了电路的可行性和实用性。
在日常的开发调试中,我们常常使用J-Link等下载器来为MCU下载程序。今天,通用电路抄作业,分享一个可以一键自动下载的调试器,也是USB转TTL串口自动下载电路。
什么是自动下载呢?自动下载就是ISP(In-System Programming)在系统可编程,指电路板上的带引导代码的空白器件可以编程写入最终用户代码,通过单片机专用的编程接口(一般是串口等)对MCU内部的用户区Flash存储器进行在线编程。
除了日程调试可以使用之外,这种自动下载方式更适合批量生产烧录,固件远程OTA升级。大家熟悉的MCU,像STM32系列、ESP32/ESP8266、Arduino、NXP LPC系列以及很多国产的MCU,都是支持的。
我们以STM32F103单片机为例,STM32单片机的芯片手册里面关于引导模块的描述,是通过配置BOOT[1:0]引脚,来实现三种不同的模式:

最后一种,就是ISP自动下载模式了。
知道了ISP启动条件,就可以设计一键下载电路了。
我们设计的这个电路,通过USB转TTL串口,在PC端通过串口下载工具,把固件下载到MCU中,MCU通过BOOT1/0组合设置为ISP启动模式,MCU运行内置的引导程序,这个内置的引导程序是出厂就写好的,无法修改,只能读取。这个程序可以把串口接收到的 hex 文件写到用户区 0×08000000开头的 Flash 中,从而实现用户固件下载的功能。

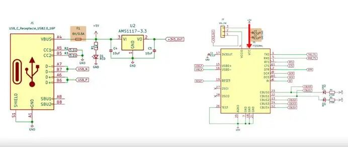
串口自动下载器主要由以下电路组成:
1.电源电路:
通过J1的TYPE-C接口输出VBUS-5V通过可恢复熔丝F1以及C2,C3滤波电容,为FT232RL提供稳定的5V电压直流电,R1和D1是LED指示灯,方便观察是否有5V输入,这里的可恢复熔丝F1为一级电源保护,一级电源转换是VBUS-5V通过AMS1117-3.3 LDO转出3.3V为外设提供稳定的直流电;

2.USB转TTL-UART电路:
使用的是大家都熟悉的FT232接口芯片,这款芯片工作稳定,并自带了RXD/TXD收发引脚状态输出,正好我们可以使用这个收发状态输出功能,增加串口数据收发LED指示灯D2/D3,这样方便我们更直观看到接受和发送数据;D4/D5为BAV99 二极管保护电路,在这里是起到钳位保护作用,防止RXD/TXD引脚的电压过高,避免过高电压损坏接口芯片。

3.外置接口:
这块由J2/J4/J6三个2.54mm排针,用来连接外设如STM32的开发板或者核心板的电源和BOOT0以及RESET完成对单片机的串口程序下载;

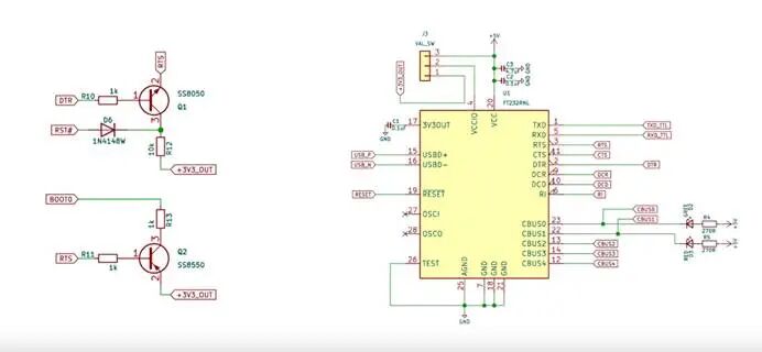
4.一键自动下载电路:
由Q1/Q2/D4/R10/R11组成,通过串口转USB接口芯片FT232的DTR#和RTS#引脚,来控制一键下载电路,从而控制连接在电路上的STM32的RESET和BOOT0引脚的高低电平,引导STM32内置BootLoader程序进入ISP模式,配合STM32的BOOT0,RESET引脚,来达到通过串口一键下载和运行的效果,省去了购买仿真器的费用,下载程序也变得简单方便。

原理是:开发板默认BOOT1为0,BOOT0为0。要想STM32串口ISP下载模式开启,需要把BOOT0设置为1。此时RTS为低电平时,Q1三极管SS8550满足导通条件导通,3.3V电压通过Q1到BOOT0引脚拉成高电平,所以BOOT0输出高电平1,复位电路NRST默认为高电平,通过DTR复位STM32,使系统进入ISP模式,STM32系统存储器启动BootLoader,BootLoader程序ST自带的引导程序,通过BootLoader将程序从串口下载到Flash中;这样程序实际上是通过串口最终下载到了FLASH中,上位机自动控制RTS和DTR引脚,控制BOOT0和NRST,BOOT0置为0,NRST置为1,程序从flash启动。
接下来,就用实验验证我们设计的这个电路是否可行。

首先打开软件:
准备下载程序:
① 选择“端口Port”(FlyMcu会自动搜索FT232RL串口对应的端口),设置“115200bps”
② 选择“需要下载的程序文件”(编译生成的.hex文件)。
③ 勾选“编程前重装文件”,FlyMcu会在每次编程前,将.hex文件重新装载一遍,在代码调试的时候比较有用。
④ 勾选“编程后执行”,可以在下载完程序之后自动运行代码,无需再按复位键来运行代码,便于代码调试。
特别注意:不要勾选“使用 RamIsp”,使用 RamIsp 可能会导致无法正常下载。不要勾选“编程到 FLASH 时写选项字节”。
⑤ 在左下方选择“DTR的低电平复位,RTS高电平进BootLoader”,FlyMCU会通过DTR和RTS信号来控制板载的一键下载功能电路,实现一键下载功能。这个是必要的选项(在BOOT0接GND的条件下)。
设置完成之后,就可以下载了。

时间原因,我们只演示这一种应用,这个串口模块还可以为Arduino一键下载程序,还有串口调试等诸多功能!
小编的话
正如本文所演示的,USB转TTL自动下载电路是嵌入式开发从“原型验证”走向“高效工程化”的关键一环。对于个人开发者,它意味着少按几百次按键,把注意力集中在代码逻辑上;对于产品,它意味着用户可以像升级普通电子产品一样简单地更新固件。在实际项目中,该电路是平衡开发效率、用户体验和硬件成本的经典工程实践。
来源:DigiKey电子技术台
免责声明:本文为转载文章,转载此文目的在于传递更多信息,版权归原作者所有。本文所用视频、图片、文字如涉及作品版权问题,请联系小编进行处理(联系邮箱:cathy@eetrend.com)。