随着AI、卫通等新型技术的广泛应用和手机、平板、音箱等智能设备的快速发展,消费者对设备的功能完备性、外型美观度、轻薄便携续航、摄影成像和音频播放音场音质等核心性能的要求日益提升。高集成度的模块化方案成为趋势,例如手机摄像头的LDO PMIC供电方案、ISP图像处理方案和听筒和喇叭二合一方案等。听筒和喇叭二合一方案不仅能满足立体声的获取,还能显著提升内部空间利用率,提升消费者体验的同时也满足了手机高性能设计要求。
在听筒和喇叭二合一方案在模式切换时会面临阻抗不匹配导致的电流噪音问题,如何保证音频信号稳定传输,信号不失真是核心问题。艾为推出专用于高性能音频设备的高线性度、低失真的高性能音频模拟开关,可以切换高压音频信号通路,解决听筒和喇叭二合一方案不同模式下阻抗不匹配问题。AW35331FDR是一款单路SPST的高性能音频模拟开关,可以传输超低负压信号(-20V~20V),持续过流能力大于1.5A,导通阻抗低至90mΩ确保信号完整性和超低失真度的同时也适用于电源信号的切换,且适配1.2V IO控制逻辑。
产品规格
电源电压范围(Vcc):2.3V~5.5V
宽范围传输信号电压(Vsw):-20V~+20V
低导通内阻(Ron):90mΩ(Typ)
通道持续通流能力:>1.5A
低总谐波失真(THD+N):-108dB
支持1.2V逻辑控制
工作温度范围:-40°C ~ 125°C
封装尺寸:FCDFN 1.5mm X 1.2mm X 0.4mm-6L
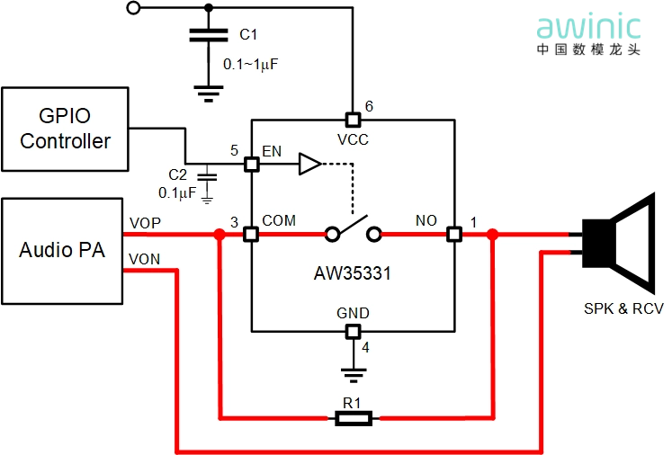
典型应用

图1 典型应用图
引脚定义

图2 AW35331引脚定义图
产品优势
宽范围传输信号电压(Vsw)
AW35331FDR的传输电压范围可支持-20V~20V,能够切换高压的音频信号,对寄生导致的负压防护能力更强,具备更强壮的鲁棒性。

图3 端口负向耐压对比图
-3dB带宽实测200MHz

图4 AW35331带宽
快速通道打开时间
AW35331FDR的通道打开时间仅35us,可以快速切换信号。

图5 AW35331使能时间ton
艾为作为国内模拟开关领域的头部芯片厂家,凭借其在技术研发和产品创新方面的深厚积累,未来将继续推动行业发展,推出更多具有特色的模拟开关产品,进一步满足市场对高性能、高可靠性的需求,涵盖更加广泛的应用场景。艾为致力于在消费电子、工业控制、汽车电子等领域提供创新的解决方案,以进一步巩固其在模拟开关市场的领导地位。
来源:艾为之家